Benvenuto sul sito della Corte d'Appello di Messina

Corte d'Appello di Messina - Ministero della Giustizia

Corte d'Appello di Messina
Ti trovi in:

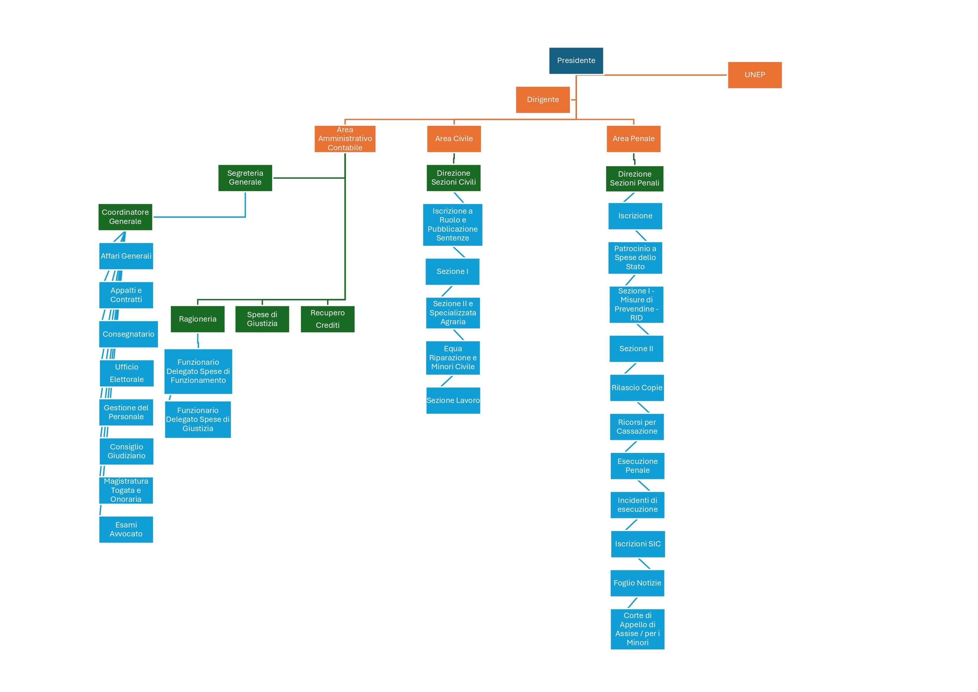
Organigramma

Clicca per ingrandire l'Organigramma
Torna a inizio pagina Collapse